disruptor学习笔记

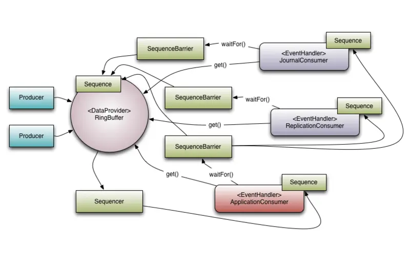
LMAX Disruptor是一个高性能的线程间消息库。下面是其简单架构示意图

核心组件
- Ring Buffer: Disruptor底层数据结构实现,核心类,是线程间交换数据的中转地;
- Sequence: 序号,声明一个序号,用于跟踪ringbuffer中任务的变化和消费者的消费情况;
- Sequencer: Sequencer是disruptor的真正核心。序号管理器,负责消费者/生产者各自序号、序号栅栏的管理和协调;
- Sequence Barrier: 序号栅栏,管理和协调生产者的游标序号和各个消费者的序号,确保生产者不会覆盖消费者未来得及处理的消息,确保存在依赖的消费者之间能够按照正确的顺序处理;
- Wait Strategy: 等待策略,决定了消费者如何等待事件。
- Event : 生产者传递给消费者的数据单元。
- EventProcessor: 事件处理器,监听RingBuffer的事件,并消费可用事件,从RingBuffer读取的事件会交由实际的生产者实现类来消费;它会一直侦听下一个可用的序号,直到该序号对应的事件已经准备好。
- EventHandler: 业务处理器,是实际消费者的接口,完成具体的业务逻辑实现,第三方实现该接口;代表着消费者。
- Producer: 生产者接口,第三方线程充当该角色,producer向RingBuffer写入事件(实际调用Sequencer方法)。对于ringbuffer内的存储空间而言,实际上的生产者是Sequencer。
- EventHandlerGroup——业务处理器分组,管理多个业务处理器的依赖关系,提供then()、before()、after()等api;
- ConsumerRepository: 维持
EventHandlers 和EventProcessors 关系的仓库;
classDiagram
class DataProvider~T~{
+get(long sequence) T
}
<<interface>> DataProvider
class RingBuffer{
- Sequencer sequencer
- int bufferSize
- Object[] entries
+ next() long
+ addGatingSequences()
+ newBarrier() SequenceBarrier
+ getCursor() long
+ publish(long sequence)
+ get() Object
}
RingBuffer ..|> DataProvider: 发布事件
class Producer{
- RingBuffer ringBuffer
}
Producer "1" *--> "1" RingBuffer: 生产事件
class Sequencer{
+ isAvailable(long sequence) boolean
+ addGatingSequences()
+ removeGatingSequence(Sequence sequence) boolean
+ newBarrier() SequenceBarrier
+ ~T~ newPoller(DataProvider~T~ provider, Sequence... gatingSequences) EventPoller~T~
}
<<interface>> Sequencer
class AbstractSequencer{
- int bufferSize
- WaitStrategy waitStrategy
- Sequence cursor
- Sequence[] gatingSequences
+ getCursor() long
+ getBufferSize() long
+ addGatingSequences()
+ removeGatingSequence(Sequence sequence) boolean
+ newBarrier() SequenceBarrier
}
<<abstract>> AbstractSequencer
AbstractSequencer ..|> Sequencer: 实现
RingBuffer "1" *--> "1" Sequencer: 属性
class WaitStrategy
<<interface>> WaitStrategy
AbstractSequencer "1" *--> "1" WaitStrategy: 属性
class Sequence
AbstractSequencer "1" *-->"*" Sequence : 管理序号
AbstractSequencer "1" *-->"*" SequenceBarrier : 管理消费序号顺序约束
class EventProcessor{
+ getSequence() long
+ halt()
}
<<interface>> EventProcessor
class BatchEventProcessor{
- SequenceBarrier sequenceBarrier
- EventHandler eventHandler
- Sequence sequence
- DataProvider dataProvider
+ run()
+ notifyStart()
+ notifyShutdown()
}
BatchEventProcessor..|> EventProcessor: 实现
BatchEventProcessor "1" *--> "1" RingBuffer: 消费事件
BatchEventProcessor "1" *--> "1" Sequence: 消费事件的序号
BatchEventProcessor "1" *--> "1" SequenceBarrier: 消费序号顺序约束
class EventHandler{
+ onEvent()
}
<<interface>> EventHandler
BatchEventProcessor "1" *--> "1" EventHandler: 属性
class ExceptionHandler{
+ handleEventException()
}
<<interface>> ExceptionHandler
BatchEventProcessor "1" *--> "1" ExceptionHandler: 属性
如何使用
使用例子来自官方demo
event
首先,定义将携带数据的事件。
public class LongEvent{
private long value;
public void set(long value){
this.value = value;
}
}为了让Disruptor能够预先分配这些事件,我们需要一个工厂EventFactory。
import com.lmax.disruptor.EventFactory;
public class LongEventFactory implements EventFactory<LongEvent>{
public LongEvent newInstance(){
return new LongEvent();
}
}consumer
import com.lmax.disruptor.EventHandler;
public class LongEventHandler implements EventHandler<LongEvent>{
public void onEvent(LongEvent event, long sequence, boolean endOfBatch){
System.out.println("Event: " + event);
}
}producer
import com.lmax.disruptor.RingBuffer;
public class LongEventProducer{
private final RingBuffer<LongEvent> ringBuffer;
public LongEventProducer(RingBuffer<LongEvent> ringBuffer){
this.ringBuffer = ringBuffer;
}
public void onData(ByteBuffer bb){
long sequence = ringBuffer.next(); // 获取序号
try{
// 获得序号对应的对象空间
LongEvent event = ringBuffer.get(sequence);
// 向对象中填充数据
event.set(bb.getLong(0));
}
finally{
// 发布
ringBuffer.publish(sequence);
}
}
}Disruptor的3.0版本,添加了更丰富的Lambda风格的API,以帮助开发人员将此复杂性封装在Ring Buffer中,因此3.0之后发布消息的首选方法是通过API的Event Publisher / Event Translator部分。例如:
import com.lmax.disruptor.RingBuffer;
import com.lmax.disruptor.EventTranslatorOneArg;
public class LongEventProducerWithTranslator
{
private final RingBuffer<LongEvent> ringBuffer;
public LongEventProducerWithTranslator(RingBuffer<LongEvent> ringBuffer)
{
this.ringBuffer = ringBuffer;
}
private static final EventTranslatorOneArg<LongEvent, ByteBuffer> TRANSLATOR =
new EventTranslatorOneArg<LongEvent, ByteBuffer>()
{
public void translateTo(LongEvent event, long sequence, ByteBuffer bb)
{
event.set(bb.getLong(0));
}
};
public void onData(ByteBuffer bb)
{
ringBuffer.publishEvent(TRANSLATOR, bb);
}
}这种方法的另一个优点是翻译器代码可以被拉入一个单独的类中,并可以轻松地单独进行单元测试。Disruptor提供了许多不同的接口(EventTranslator,EventTranslatorOneArg,EventTranslatorTwoArg等),可以实现这些接口以提供翻译。
example
import com.lmax.disruptor.dsl.Disruptor;
import com.lmax.disruptor.RingBuffer;
import java.nio.ByteBuffer;
import com.lmax.disruptor.BlockingWaitStrategy;
import java.util.concurrent.ThreadFactory;
public class LongEventMain
{
public static void main(String[] args) throws Exception
{
// 消费者线程工厂
ThreadFactory threadFactory = new ThreadFactory(){
@Override
public Thread newThread(Runnable r) {
return new Thread(r);
}
};
// 事件工厂
LongEventFactory eventFactory = new LongEventFactory();
// ringbuffer的大小,2的幂
int bufferSize = 1024;
// Construct the Disruptor
Disruptor<LongEvent> disruptor = new Disruptor<>(
eventFactory,
bufferSize,
threadFactory,
ProducerType.SINGLE,
new BlockingWaitStrategy() // 等待策略
);
// Connect the handler
disruptor.handleEventsWith(new LongEventHandler()); // 1个消费者
// disruptor.handleEventsWith(new LongEventHandler()); // 连接两次,2个消费者
// Start the Disruptor, starts all threads running
disruptor.start();
// Get the ring buffer from the Disruptor to be used for publishing.
RingBuffer<LongEvent> ringBuffer = disruptor.getRingBuffer();
LongEventProducer producer = new LongEventProducer(ringBuffer);
ByteBuffer bb = ByteBuffer.allocate(8);
for (long l = 0; true; l++)
{
bb.putLong(0, l);
producer.onData(bb);
Thread.sleep(1000);
}
}
}源码分析
时序图
- 初始化Disruptor
sequenceDiagram
Actor Client
Client->>+Disruptor: 1 new Disruptor()
Disruptor->>+ RingBuffer: 1.1 create()
RingBuffer->>+Sequencer: 1.1.1 new Sequencer()
Sequencer->>-RingBuffer: return
RingBuffer->>-Disruptor: return
Disruptor->>+BasicExecutor: 1.2 new BasicExecutor()
BasicExecutor->>-Disruptor: return
Note right of BasicExecutor: init Consumer executor
Disruptor->>-Client:
- 初始化消费者
sequenceDiagram
Actor Client
Client->>+EventHandler: 2.1 new EventHandler()
EventHandler->>-Client: return
Note right of EventHandler: 设置业务逻辑
Client->>+Disruptor: 2.2 createEventProcessors()
Note right of Disruptor: 初始化消费者
Disruptor->>+RingBuffer: newBarrier()
RingBuffer->>+Sequencer: newBarrier()
Sequencer->>+SequenceBarrier: new()
SequenceBarrier->>-Sequencer: return
Sequencer->>-RingBuffer: return
RingBuffer->>-Disruptor: return
Disruptor->>+EventProcessor: new EventProcessor()
EventProcessor->>-Disruptor: return
Disruptor->>-Client: return
- 消费者消费数据
sequenceDiagram
Actor Client
Client->>+Disruptor: start()
Disruptor->>+EventProcessor: start()
EventProcessor->>-Disruptor: return
Disruptor->>-Client: return
loop
Thread->>+EventProcessor: run
EventProcessor->>+SequenceBarrier: waitFor()
SequenceBarrier-->>-EventProcessor: has availableSequence[Async]
EventProcessor->>+RingBuffer: get events
RingBuffer->>-EventProcessor: return
EventProcessor->>EventProcessor: onEvent()
EventProcessor->> EventProcessor: update Consumer sequence
EventProcessor->>-Thread: return
end
- 生产数据
sequenceDiagram
Actor Client
Client->>+Disruptor: get RingBuffer
Disruptor->>-Client: return
Client->>+Producer: new Producer()
Producer->>-Client: return
Client->>+Producer: produce event
Producer->>+RingBuffer: get next sequence
RingBuffer->>-Producer: return
Producer->>+RingBuffer: get entry
RingBuffer->>-Producer: return
Producer->>Producer: update entry
Producer->>+RingBuffer: publish entry
RingBuffer->>-Producer: return
Producer->>-Client: return
Sequence
classDiagram
class LhsPadding{
# long p1
# long p2
# long p3
# long p4
# long p5
# long p6
# long p7
}
class Value {
# long value
}
Value --|> LhsPadding
class RhsPadding{
# long p9
# long p10
# long p11
# long p12
# long p13
# long p14
# long p15
}
RhsPadding --|> Value
class Sequence
Sequence --|> RhsPadding
这里对于Sequence的核心就是value这个volatile long类型的变量,它就是代表下一个位置。p1~p15这些是为了避免CPU伪共享的出现(false sharing)。在value前后添加,保证每个CacheLine中只有一个Disruptor中的Sequence。
下面详细分析Sequence源码:
public class Sequence extends RhsPadding {
static final long INITIAL_VALUE = -1L;
private static final Unsafe UNSAFE;
private static final long VALUE_OFFSET;
static{
UNSAFE = Util.getUnsafe();
try{
VALUE_OFFSET = UNSAFE.objectFieldOffset(Value.class.getDeclaredField("value"));
}
catch (final Exception e){
throw new RuntimeException(e);
}
}
/**
* 默认初始value为-1
*/
public Sequence(){
this(INITIAL_VALUE);
}
public Sequence(final long initialValue){
UNSAFE.putOrderedLong(this, VALUE_OFFSET, initialValue);
}
/**
* volatile read
*/
public long get(){
return value;
}
/**
* 利用Unsafe更新value的地址内存上的值从而更新value的值
*/
public void set(final long value){
UNSAFE.putOrderedLong(this, VALUE_OFFSET, value);
}
/**
* 利用Unsafe原子更新value
*/
public void setVolatile(final long value){
UNSAFE.putLongVolatile(this, VALUE_OFFSET, value);
}
/**
* 利用Unsafe CAS
*/
public boolean compareAndSet(final long expectedValue, final long newValue){
return UNSAFE.compareAndSwapLong(this, VALUE_OFFSET, expectedValue, newValue);
}
/**
* 原子增长1
*/
public long incrementAndGet(){
return addAndGet(1L);
}
/**
* 原子增长提供的值
*/
public long addAndGet(final long increment) {
long currentValue;
long newValue;
do{
currentValue = get();
newValue = currentValue + increment;
}
while (!compareAndSet(currentValue, newValue));
return newValue;
}
}Producer(Sequencer)
classDiagram
class Sequenced{
+ getBufferSize() int
+ hasAvailableCapacity(int requiredCapacity) boolean
+ remainingCapacity() long
+ next() long
+ next(int n) long
+ tryNext() long
+ tryNext(int n) long
+ publish(long sequence)
+ publish(long lo, long hi)
}
<<interface>> Sequenced
class Cursored{
+ getCursor() long
}
<<interface>> Cursored
class Sequencer
<<interface>> Sequencer
Sequencer ..|> Sequenced
Sequencer ..|> Cursored
class AbstractSequencer
<<abstract>> AbstractSequencer
AbstractSequencer --|> Sequencer
class SingleProducerSequencerPad
<<abstract>> SingleProducerSequencerPad
SingleProducerSequencerPad --|> AbstractSequencer
class SingleProducerSequencerFields
<<abstract>> SingleProducerSequencerFields
SingleProducerSequencerFields--|> SingleProducerSequencerPad
class SingleProducerSequencer
SingleProducerSequencer--|>SingleProducerSequencerFields
class MultiProducerSequencer
MultiProducerSequencer--|> AbstractSequencer
- Cursored接口:实现此接口的类,可以理解为,记录某个sequence的类。例如,生产者在生产消息时,需要知道当前ringBuffer下一个生产的位置,这个位置需要更新,每次更新,需要访问getCursor来定位。
- Sequenced接口:实现此接口类,可以理解为,实现一个有序的存储结构,也就是RingBuffer的一个特性。一个Producer,在生产Event时,先获取下一位置的Sequence,之后填充Event,填充好后再publish,这之后,这个Event就可以被消费处理了。
- getBufferSize获取ringBuffer的大小
- hasAvailableCapacity判断空间是否足够
- remainingCapacity获取ringBuffer的剩余空间
- next申请下一个或者n个sequence(value)作为生产event的位置
- tryNext尝试申请下一个或者n个sequence(value)作为生产event的位置,容量不足会抛出InsufficientCapacityException
- publish发布Event
- Sequencer接口:Sequencer接口,扩展了Cursored和Sequenced接口。
- INITIAL_CURSOR_VALUE: -1 为 sequence的起始值
- claim: 申请一个特殊的Sequence,只有设定特殊起始值的ringBuffer时才会使用(一般是多个生产者时才会使用)
- isAvailable:非阻塞,验证一个sequence是否已经被published并且可以消费.
- addGatingSequences:将这些sequence加入到需要跟踪处理的gatingSequences中.
- removeGatingSequence:移除某个sequence.
- newBarrier:给定一串需要跟踪的sequence,创建SequenceBarrier。SequenceBarrier是用来给多消费者确定消费位置是否可以消费用的.
- getMinimumSequence:获取这个ringBuffer的gatingSequences中最小的一个sequence.
- getHighestPublishedSequence:获取最高可以读取的Sequence.
抽象类AbstractSequencer实现Sequencer这个接口,定义了5个域.
// 是用来原子更新gatingSequences 的工具类
private static final AtomicReferenceFieldUpdater<AbstractSequencer, Sequence[]> SEQUENCE_UPDATER =
AtomicReferenceFieldUpdater.newUpdater(AbstractSequencer.class, Sequence[].class, "gatingSequences");
// 记录生产目标RingBuffer的大小
protected final int bufferSize;
// 生产者的等待策略
protected final WaitStrategy waitStrategy;
// 生产序号,初始为-1
protected final Sequence cursor = new Sequence(Sequencer.INITIAL_CURSOR_VALUE);
protected volatile Sequence[] gatingSequences = new Sequence[0];
// ------------------ 原子更新 数组gatingSequences------------------
public final void addGatingSequences(Sequence... gatingSequences){
SequenceGroups.addSequences(this, SEQUENCE_UPDATER, this, gatingSequences);
}
public boolean removeGatingSequence(Sequence sequence){
return SequenceGroups.removeSequence(this, SEQUENCE_UPDATER, sequence);
}AbstractSequencer的构造函数中对bufferSize做了约束,只能是大于1的2的幂。
public AbstractSequencer(int bufferSize, WaitStrategy waitStrategy)
{
if (bufferSize < 1)
{
throw new IllegalArgumentException("bufferSize must not be less than 1");
}
if (Integer.bitCount(bufferSize) != 1)
{
throw new IllegalArgumentException("bufferSize must be a power of 2");
}
this.bufferSize = bufferSize;
this.waitStrategy = waitStrategy;
}对于newBarrier,返回的是一个ProcessingSequenceBarrier:SequenceBarrier之后会详细说明,这里我们可以理解为用来协调消费者消费的对象。例如消费者A依赖于消费者B,就是消费者A一定要后于消费者B消费,也就是A只能消费B消费过的,也就是A的sequence一定要小于B的。这个Sequence的协调,通过A和B设置在同一个SequenceBarrier上实现。同时,我们还要保证所有的消费者只能消费被Publish过的。
Disruptor分为单生产者和多生产者,先来关注下单生产者的核心类SingleProducerSequencer。
/**
* Set to -1 as sequence starting point
*/
long nextValue = Sequence.INITIAL_VALUE;
long cachedValue = Sequence.INITIAL_VALUE;
// ...
@Override
public boolean hasAvailableCapacity(int requiredCapacity){
return hasAvailableCapacity(requiredCapacity, false);
}
private boolean hasAvailableCapacity(int requiredCapacity, boolean doStore){
//下一个生产Sequence位置
long nextValue = this.nextValue;
// 下一位置加上所需容量减去整个bufferSize,可能不止一圈,
// 如果为正数,那证明至少转了一圈,则需要检查gatingSequences(由消费者更新里面的Sequence值)以保证不覆盖还未被消费的。
long wrapPoint = (nextValue + requiredCapacity) - bufferSize;
// 这里缓存所有gatingSequences最小的那个
long cachedGatingSequence = this.cachedValue;
if (wrapPoint > cachedGatingSequence || cachedGatingSequence > nextValue){
if (doStore){
cursor.setVolatile(nextValue); // StoreLoad 内存屏障
}
// 获取数组所有元素和nextValue之中的最小值
long minSequence = Util.getMinimumSequence(gatingSequences, nextValue);
this.cachedValue = minSequence;
//只要wrapPoint大于缓存的所有gatingSequences最小的那个,返回false
if (wrapPoint > minSequence){
return false;
}
}
return true;
}
@Override
public long next(){
return next(1);
}
@Override
public long next(int n){
if (n < 1){
throw new IllegalArgumentException("n must be > 0");
}
long nextValue = this.nextValue;
long nextSequence = nextValue + n;
long wrapPoint = nextSequence - bufferSize;
long cachedGatingSequence = this.cachedValue;
if (wrapPoint > cachedGatingSequence || cachedGatingSequence > nextValue){
cursor.setVolatile(nextValue); // StoreLoad 内存屏障
long minSequence;
//只要wrapPoint大于最小的gatingSequences,那么不断唤醒消费者去消费,并利用LockSupport让出CPU,直到wrapPoint不大于最小的gatingSequences
while (wrapPoint > (minSequence = Util.getMinimumSequence(gatingSequences, nextValue))){
// next方法和之前的hasAvailableCapacity同理,只不过这里是相当于阻塞的
// 控制生产者,不能覆盖未消费信息
LockSupport.parkNanos(1L); // TODO: Use waitStrategy to spin?
}
this.cachedValue = minSequence;
}
this.nextValue = nextSequence;
return nextSequence;
}
@Override
public long tryNext() throws InsufficientCapacityException{
return tryNext(1);
}
@Override
public long tryNext(int n) throws InsufficientCapacityException{
if (n < 1){
throw new IllegalArgumentException("n must be > 0");
}
if (!hasAvailableCapacity(n, true)){
throw InsufficientCapacityException.INSTANCE;
}
long nextSequence = this.nextValue += n;
return nextSequence;
}
@Override
public long remainingCapacity(){
long nextValue = this.nextValue;
long consumed = Util.getMinimumSequence(gatingSequences, nextValue);
long produced = nextValue;
return getBufferSize() - (produced - consumed);
}
@Override
public void claim(long sequence){
this.nextValue = sequence;
}
@Override
public void publish(long sequence){
//cursor代表可以消费的sequence
cursor.set(sequence);
waitStrategy.signalAllWhenBlocking();
}
@Override
public void publish(long lo, long hi){
publish(hi);
}
@Override
public boolean isAvailable(long sequence){
return sequence <= cursor.get(); // 用cursor,判断是否可以消费
}
@Override
public long getHighestPublishedSequence(long lowerBound, long availableSequence){
return availableSequence;
}RingBuffer的头由AbstractSequencer中名字为Cursor的Sequence对象维护,用来协调生产者向RingBuffer中填充数据。表示队列尾的Sequence,是由消费者维护。这样的话,队列尾的维护就是无锁的。但是,在生产者方确定RingBuffer是否已满就需要跟踪更多信息。为此,AbstractSequencer中有个属性Sequence[] gatingSequences是用来跟踪相关Sequence。
下面用一个例子来描述工作流程:
- RingBuffer: size = 4,假设有不断通过SequenceBarrier消费的消费者。SingleProducerSequencer的gatingSequences数组内保存这一个指向某个Sequence的引用,同时这个Sequence也会被SequenceBarrier更新以表示消费者消费到哪里了。(disruptor注册消费者时,会把消费者维护的队列尾的Sequence放到gatingSequences数组中。)
| field | SingleProducerSequencer |
|---|---|
| nextValue | -1 |
| cachedValue | -1 |
| cursor | -1 |
| gatingSequences | [{Sequence:-1}] |
- SingleProducerSequencer这时生产两个Event,要放入RingBuffer。则假设先调用hasAvailableCapacity(2)判断下。代码流程是:
wrapPoint = (nextValue + requiredCapacity) - bufferSize = (-1 + 2) - 4 = -3 ; -3 < cachedValue,所以不用检查gateSequences直接返回true。假设next(2)成功,之后调用publish更新cursor,这样消费者调用isAvailable根据Cursor就可以判断,sequence:0和sequence:1可以消费了。 - 假设这之后,消费者消费了一个Event,更新Sequence为0.
| field | SingleProducerSequencer |
|---|---|
| nextValue | 1 |
| cachedValue | -1 |
| cursor | 1 |
| gatingSequences | [{Sequence:0}] |
- 生产者要生产四个Event,调用hasAvailableCapacity(4)检查。代码流程是:
wrapPoint = (nextValue + requiredCapacity) - bufferSize = (1 + 4) - 4 = 1 ;1 > cachedValue。所以要重新检查,这时最小的Sequence是0,但是1 仍然大于最小的Sequence,所以更新cachedValue,返回false。
下面看看多生产者核心类MultiProducerSequencer:
MultiProducerSequencer是多生产者类,线程安全,与单一生产者不同的是,这里的cursor不再是可以消费的标记,而是多线程生产者抢占的标记。可以消费的sequence由availableBuffer来判断标识。这个类没有缓存行填充。
private static final Unsafe UNSAFE = Util.getUnsafe();
private static final long BASE = UNSAFE.arrayBaseOffset(int[].class);
private static final long SCALE = UNSAFE.arrayIndexScale(int[].class);
// gatingSequence的缓存,和之前的单一生产者的类似
private final Sequence gatingSequenceCache = new Sequence(Sequencer.INITIAL_CURSOR_VALUE);
// 每个槽存过几个Event,就是sequence到底转了多少圈,存在这个数组里,下标就是每个槽。为什么不直接将sequence存入availableBuffer,因为这样sequence值会过大,很容易溢出
private final int[] availableBuffer;
private final int indexMask;
private final int indexShift;
public MultiProducerSequencer(int bufferSize, final WaitStrategy waitStrategy){
super(bufferSize, waitStrategy);
availableBuffer = new int[bufferSize];
indexMask = bufferSize - 1;
indexShift = Util.log2(bufferSize);
initialiseAvailableBuffer();
}
// availableBuffer数组初始化每个值都为-1
private void initialiseAvailableBuffer(){
for (int i = availableBuffer.length - 1; i != 0; i--){
setAvailableBufferValue(i, -1);
}
setAvailableBufferValue(0, -1);
}
/**
*--------------
* 数组头 * BASE
* reference1 * SCALE
* reference2 * SCALE
* reference3 * SCALE
*--------------
*/
private void setAvailableBufferValue(int index, int flag){
long bufferAddress = (index * SCALE) + BASE;
UNSAFE.putOrderedInt(availableBuffer, bufferAddress, flag);
}
@Override
public boolean hasAvailableCapacity(final int requiredCapacity) {
return hasAvailableCapacity(gatingSequences, requiredCapacity, cursor.get());
}
private boolean hasAvailableCapacity(Sequence[] gatingSequences, final int requiredCapacity, long cursorValue){
//下一位置加上所需容量减去整个bufferSize,如果为正数,那证明至少转了一圈,则需要检查gatingSequences(由消费者更新里面的Sequence值)以保证不覆盖还未被消费的
//由于最多只能生产不大于整个bufferSize的Events。所以减去一个bufferSize与最小sequence相比较即可
long wrapPoint = (cursorValue + requiredCapacity) - bufferSize;
//缓存
long cachedGatingSequence = gatingSequenceCache.get();
//缓存失效条件
if (wrapPoint > cachedGatingSequence || cachedGatingSequence > cursorValue){
long minSequence = Util.getMinimumSequence(gatingSequences, cursorValue);
gatingSequenceCache.set(minSequence);
//空间不足
if (wrapPoint > minSequence){
return false;
}
}
return true;
}
@Override
public long next(int n) {
if (n < 1) {
throw new IllegalArgumentException("n must be > 0");
}
long current;
long next;
do {
//首先通过缓存判断空间是否足够
current = cursor.get();
next = current + n;
long wrapPoint = next - bufferSize;
long cachedGatingSequence = gatingSequenceCache.get();
//如果缓存不满足
if (wrapPoint > cachedGatingSequence || cachedGatingSequence > current) {
//重新获取最小的
long gatingSequence = Util.getMinimumSequence(gatingSequences, current);
//如果空间不足,则唤醒消费者消费,并让出CPU
if (wrapPoint > gatingSequence) {
waitStrategy.signalAllWhenBlocking();
LockSupport.parkNanos(1); // TODO, should we spin based on the wait strategy?
continue;
}
//重新设置缓存
gatingSequenceCache.set(gatingSequence);
} //如果空间足够,尝试CAS更新cursor,更新cursor成功代表成功获取n个槽,退出死循环
else if (cursor.compareAndSet(current, next)) { // 线程安全
break;
}
}
while (true);
//返回最新的cursor值
return next;
}
public long tryNext(int n) throws InsufficientCapacityException {
if (n < 1) {
throw new IllegalArgumentException("n must be > 0");
}
long current;
long next;
//尝试获取一次,若不成功,则抛InsufficientCapacityException
do {
current = cursor.get();
next = current + n;
if (!hasAvailableCapacity(gatingSequences, n, current)) {
throw InsufficientCapacityException.INSTANCE;
}
}
while (!cursor.compareAndSet(current, next));
return next;
}
@Override
public void publish(long sequence) {
setAvailable(sequence);
waitStrategy.signalAllWhenBlocking();
}
@Override
public void publish(long lo, long hi) {
for (long l = lo; l <= hi; l++) {
setAvailable(l);
}
waitStrategy.signalAllWhenBlocking();
}
/**
* 发布某个sequence之前的都可以被消费了需要将availableBuffer上对应sequence下标的值设置为第几次用到这个槽
* @param sequence
*/
private void setAvailable(final long sequence) {
setAvailableBufferValue(calculateIndex(sequence), calculateAvailabilityFlag(sequence));
}
/**
* 某个sequence右移indexShift,代表这个Sequence是第几次用到这个ringBuffer的某个槽,也就是这个sequence转了多少圈
* @param sequence
* @return
*/
private int calculateAvailabilityFlag(final long sequence) {
return (int) (sequence >>> indexShift); // k+n*2^N
}
/**
* 定位ringBuffer上某个槽用于生产event,对2^n取模 = 对2^n -1
* @param sequence
* @return
*/
private int calculateIndex(final long sequence) {
return ((int) sequence) & indexMask;
}
@Override
public boolean isAvailable(long sequence){
int index = calculateIndex(sequence);
int flag = calculateAvailabilityFlag(sequence);
long bufferAddress = (index * SCALE) + BASE; // 某个槽对应的状态数组的元素位置
return UNSAFE.getIntVolatile(availableBuffer, bufferAddress) == flag; // flag相同说明可消费
}
@Override
public long getHighestPublishedSequence(long lowerBound, long availableSequence){
for (long sequence = lowerBound; sequence <= availableSequence; sequence++){
if (!isAvailable(sequence)){
return sequence - 1;
}
}
return availableSequence;
}RingBuffer
classDiagram
class RingBufferPad{
long p1
long p2
long p3
long p4
long p5
long p6
long p7
}
class RingBufferFields{
int bufferSize
Sequencer sequencer
}
RingBufferFields --|>RingBufferPad
class RingBuffer
RingBuffer --|>RingBufferFields
RingBuffer ..|> Cursored
RingBuffer ..|> EventSequencer
RingBuffer ..|> EventSink
<<interface>> Cursored
<<interface>> EventSequencer
<<interface>> EventSink
EventSequencer ..|> DataProvider
EventSequencer ..|> Sequenced
<<interface>> DataProvider
<<interface>> Sequenced
disruptor构造时会创建ringbuffer实例(调用RingBuffer.create)。在RingBuffer.create方法中,会根据不同的生产者情况(多个或单个)创建对应的序号管理器,然后是调用RingBuffer的构造方法,并返回。
public static <E> RingBuffer<E> create(
ProducerType producerType,
EventFactory<E> factory,
int bufferSize,
WaitStrategy waitStrategy) {
switch (producerType){
case SINGLE:
return createSingleProducer(factory, bufferSize, waitStrategy);
// finally return new RingBuffer<E>(factory, sequencer);
case MULTI:
return createMultiProducer(factory, bufferSize, waitStrategy);
// finally return new RingBuffer<E>(factory, sequencer);
default:
throw new IllegalStateException(producerType.toString());
}
}下面来看看 RingBuffer的构造过程。
public final class RingBuffer<E> extends RingBufferFields<E> implements Cursored, EventSequencer<E>, EventSink<E>
{
public static final long INITIAL_CURSOR_VALUE = Sequence.INITIAL_VALUE;
protected long p1, p2, p3, p4, p5, p6, p7;
RingBuffer(EventFactory<E> eventFactory,Sequencer sequencer){
super(eventFactory, sequencer);
}
//...
}
// 可以看到构造函数只是调用了父类的构造
abstract class RingBufferPad
{
protected long p1, p2, p3, p4, p5, p6, p7;
}
abstract class RingBufferFields<E> extends RingBufferPad
{
private static final int BUFFER_PAD;
private static final long REF_ARRAY_BASE;
private static final int REF_ELEMENT_SHIFT;
private static final Unsafe UNSAFE = Util.getUnsafe();
static
{
final int scale = UNSAFE.arrayIndexScale(Object[].class); // 判断引用句柄占位长度
if (4 == scale) // reference是4个字节
{
REF_ELEMENT_SHIFT = 2; // 位移数 a << 2 == a * 4
}
else if (8 == scale) // reference是8个字节
{
REF_ELEMENT_SHIFT = 3;
}
else
{
throw new IllegalStateException("Unknown pointer size");
}
// 缓存行填充128字节,缓存行长度一般是64字节
BUFFER_PAD = 128 / scale;
// 数组对象偏移位置
REF_ARRAY_BASE = UNSAFE.arrayBaseOffset(Object[].class) + (BUFFER_PAD << REF_ELEMENT_SHIFT); // 排除缓存填充后的数组的起始位置
}
private final long indexMask;
private final Object[] entries;
protected final int bufferSize;
protected final Sequencer sequencer;
RingBufferFields(EventFactory<E> eventFactory,Sequencer sequencer){
this.sequencer = sequencer;
this.bufferSize = sequencer.getBufferSize();
if (bufferSize < 1)
{
throw new IllegalArgumentException("bufferSize must not be less than 1");
}
if (Integer.bitCount(bufferSize) != 1)
{
throw new IllegalArgumentException("bufferSize must be a power of 2");
}
// ring buffer 必须是 2的幂
this.indexMask = bufferSize - 1;
/**
* 结构:缓存行填充,避免频繁访问的任一entry与另一被修改的无关变量写入同一缓存行
* --------------
* * 数组头 * BASE
* * Padding * 128字节
* * reference1 * SCALE
* * reference2 * SCALE
* * reference3 * SCALE
* ..........
* * Padding * 128字节
* --------------
*/
this.entries = new Object[sequencer.getBufferSize() + 2 * BUFFER_PAD];
//利用eventFactory初始化RingBuffer的每个槽,预分配内存
fill(eventFactory);
}
private void fill(EventFactory<E> eventFactory){
for (int i = 0; i < bufferSize; i++)
{
entries[BUFFER_PAD + i] = eventFactory.newInstance();
}
}
@SuppressWarnings("unchecked")
protected final E elementAt(long sequence){
return (E) UNSAFE.getObject(entries, REF_ARRAY_BASE + ((sequence & indexMask) << REF_ELEMENT_SHIFT));
// m % 2^n <=> m & (2^n - 1)
// 对数组容量快速取余,使用余数定位,类似为环状队列
}
}再来看看RingBuffer实现的接口:
public interface DataProvider<T>{
// 这个方法就是获取某个sequence对应的对象,对象类型在这里是抽象的(T)。这个方法对于RingBuffer会在两个地方调用,第一个是在生产时,这个Event对象需要被生产者获取往里面填充数据。第二个是在消费时,获取这个Event对象用于消费。
T get(long sequence);
}EventSequencer接口没有自己的方法,只是为了将Sequencer和DataProvider合起来。
EventSink代表RingBuffer是一个以Event槽为基础的数据结构。同时实现EventSequencer和EventSink代表RingBuffer是一个以Event槽为基础元素保存的数据结构。
EventSink接口的主要方法都是发布Event,发布一个Event的流程是:
- 申请下一个Sequence
- 申请成功则获取对应槽的Event
- 初始化并填充对应槽的Event
- 发布Event。
这里,初始化,填充Event是通过实现EventTranslator,EventTranslatorOneArg,EventTranslatorTwoArg,EventTranslatorThreeArg,EventTranslatorVararg这些EventTranslator来做的。我们看下EventTranslator,EventTranslatorOneArg和EventTranslatorVararg的源码:
public interface EventTranslator<T>
{
/**
* Translate a data representation into fields set in given event
*
* @param event into which the data should be translated.
* @param sequence that is assigned to event.
*/
void translateTo(final T event, long sequence);
}
public interface EventTranslatorOneArg<T, A>
{
/**
* Translate a data representation into fields set in given event
*
* @param event into which the data should be translated.
* @param sequence that is assigned to event.
* @param arg0 The first user specified argument to the translator
*/
void translateTo(final T event, long sequence, final A arg0);
}
public interface EventTranslatorVararg<T>
{
/**
* Translate a data representation into fields set in given event
*
* @param event into which the data should be translated.
* @param sequence that is assigned to event.
* @param args The array of user arguments.
*/
void translateTo(final T event, long sequence, final Object... args);
}他们由生产者用户实现,将Event初始化并填充。在发布一条Event的时候,这些Translator的translate方法会被调用。在translate方法初始化并填充Event。对于EventTranslator,translate方法只接受Event和Sequence作为参数,对于其他的,都还会接受一个或多个参数用来初始化并填充Event。
EventSink接口是用来发布Event的,在发布的同时,调用绑定的Translator来初始化并填充Event。EventSink接口的大部分方法接受不同的Translator来处理Event:
public interface EventSink<E> {
/**
* 申请下一个Sequence->申请成功则获取对应槽的Event->利用translator初始化并填充对应槽的Event->发布Event
* @param translator translator用户实现,用于初始化Event,这里是不带参数Translator
*/
void publishEvent(EventTranslator<E> translator);
/**
* 尝试申请下一个Sequence->申请成功则获取对应槽的Event->利用translator初始化并填充对应槽的Event->发布Event
* 若空间不足,则立即失败返回
* @param translator translator用户实现,用于初始化Event,这里是不带参数Translator
* @return 成功true,失败false
*/
boolean tryPublishEvent(EventTranslator<E> translator);
<A> void publishEvent(EventTranslatorOneArg<E, A> translator, A arg0);
<A> boolean tryPublishEvent(EventTranslatorOneArg<E, A> translator, A arg0);
<A, B> void publishEvent(EventTranslatorTwoArg<E, A, B> translator, A arg0, B arg1);
<A, B> boolean tryPublishEvent(EventTranslatorTwoArg<E, A, B> translator, A arg0, B arg1);
<A, B, C> void publishEvent(EventTranslatorThreeArg<E, A, B, C> translator, A arg0, B arg1, C arg2);
<A, B, C> boolean tryPublishEvent(EventTranslatorThreeArg<E, A, B, C> translator, A arg0, B arg1, C arg2);
void publishEvent(EventTranslatorVararg<E> translator, Object... args);
boolean tryPublishEvent(EventTranslatorVararg<E> translator, Object... args);
/**
* 包括申请多个Sequence->申请成功则获取对应槽的Event->利用每个translator初始化并填充每个对应槽的Event->发布Event
* @param translators
*/
void publishEvents(EventTranslator<E>[] translators);
void publishEvents(EventTranslator<E>[] translators, int batchStartsAt, int batchSize);
boolean tryPublishEvents(EventTranslator<E>[] translators);
boolean tryPublishEvents(EventTranslator<E>[] translators, int batchStartsAt, int batchSize);
<A> void publishEvents(EventTranslatorOneArg<E, A> translator, A[] arg0);
<A> void publishEvents(EventTranslatorOneArg<E, A> translator, int batchStartsAt, int batchSize, A[] arg0);
<A> boolean tryPublishEvents(EventTranslatorOneArg<E, A> translator, A[] arg0);
<A> boolean tryPublishEvents(EventTranslatorOneArg<E, A> translator, int batchStartsAt, int batchSize, A[] arg0);
<A, B> void publishEvents(EventTranslatorTwoArg<E, A, B> translator, A[] arg0, B[] arg1);
<A, B> void publishEvents(
EventTranslatorTwoArg<E, A, B> translator, int batchStartsAt, int batchSize, A[] arg0,
B[] arg1);
<A, B> boolean tryPublishEvents(EventTranslatorTwoArg<E, A, B> translator, A[] arg0, B[] arg1);
<A, B> boolean tryPublishEvents(
EventTranslatorTwoArg<E, A, B> translator, int batchStartsAt, int batchSize,
A[] arg0, B[] arg1);
<A, B, C> void publishEvents(EventTranslatorThreeArg<E, A, B, C> translator, A[] arg0, B[] arg1, C[] arg2);
<A, B, C> void publishEvents(
EventTranslatorThreeArg<E, A, B, C> translator, int batchStartsAt, int batchSize,
A[] arg0, B[] arg1, C[] arg2);
<A, B, C> boolean tryPublishEvents(EventTranslatorThreeArg<E, A, B, C> translator, A[] arg0, B[] arg1, C[] arg2);
<A, B, C> boolean tryPublishEvents(
EventTranslatorThreeArg<E, A, B, C> translator, int batchStartsAt,
int batchSize, A[] arg0, B[] arg1, C[] arg2);
void publishEvents(EventTranslatorVararg<E> translator, Object[]... args);
void publishEvents(EventTranslatorVararg<E> translator, int batchStartsAt, int batchSize, Object[]... args);
boolean tryPublishEvents(EventTranslatorVararg<E> translator, Object[]... args);
boolean tryPublishEvents(EventTranslatorVararg<E> translator, int batchStartsAt, int batchSize, Object[]... args);
}RingBufferd的控制大部分是通过sequencer来实现的。
EventHandler
EventHandler只有一个onEvent方法,OnEvent抽象了事件处理逻辑。
public interface EventHandler<T>{
/**
* event :发布的事件
* sequence:事件的序号
* endOfBatch: 是否是一批事件的结尾事件
*/
void onEvent(T event, long sequence, boolean endOfBatch) throws Exception;
}
// 聚合操作,批量操作EventHandler
public final class AggregateEventHandler<T> implements EventHandler<T>, LifecycleAware{
private final EventHandler<T>[] eventHandlers;
@SafeVarargs
public AggregateEventHandler(final EventHandler<T>... eventHandlers){
this.eventHandlers = eventHandlers;
}
@Override
public void onEvent(final T event, final long sequence, final boolean endOfBatch)throws Exception{
for (final EventHandler<T> eventHandler : eventHandlers){
eventHandler.onEvent(event, sequence, endOfBatch);
}
}
// 触发生命周期方法
@Override
public void onStart(){
for (final EventHandler<T> eventHandler : eventHandlers){
if (eventHandler instanceof LifecycleAware){
((LifecycleAware) eventHandler).onStart();
}
}
}
@Override
public void onShutdown(){
for (final EventHandler<T> eventHandler : eventHandlers){
if (eventHandler instanceof LifecycleAware){
((LifecycleAware) eventHandler).onShutdown();
}
}
}
}WorkHandler类似于EventHandler,主要用于WorkerPool。
public interface WorkHandler<T>{
void onEvent(T event) throws Exception;
}WaitStrategy
classDiagram
class WaitStrategy
<<interface>> WaitStrategy
class SleepingWaitStrategy
SleepingWaitStrategy ..|> WaitStrategy
class YieldingWaitStrategy
YieldingWaitStrategy ..|> WaitStrategy
class TimeoutBlockingWaitStrategy
TimeoutBlockingWaitStrategy ..|> WaitStrategy
class PhasedBackoffWaitStrategy
PhasedBackoffWaitStrategy ..|> WaitStrategy
class LiteTimeoutBlockingWaitStrategy
LiteTimeoutBlockingWaitStrategy ..|> WaitStrategy
class BusySpinWaitStrategy
BusySpinWaitStrategy ..|> WaitStrategy
class BlockingWaitStrategy
BlockingWaitStrategy ..|> WaitStrategy
class LiteBlockingWaitStrategy
LiteBlockingWaitStrategy ..|> WaitStrategy
在Disruptor中,有很多需要等待的情况。等待方法的具体实现是由WaitStrategy实现。
public interface WaitStrategy {
/**
* @param sequence 需要等待available的sequence
* @param cursor 对应RingBuffer的Cursor
* @param dependentSequence 需要等待(依赖)的Sequence
* @param barrier 多消费者注册的SequenceBarrier
* @return 已经available的sequence
*/
long waitFor(long sequence, Sequence cursor, Sequence dependentSequence, SequenceBarrier barrier)
throws AlertException, InterruptedException, TimeoutException;
/**
* 唤醒所有等待的消费者
*/
void signalAllWhenBlocking();
}BlockingWaitStrategy
BlockingWaitStrategy是一种利用锁和等待机制的WaitStrategy,CPU消耗少,但是延迟比较高。
public final class BlockingWaitStrategy implements WaitStrategy{
private final Object mutex = new Object();
@Override
public long waitFor(long sequence, Sequence cursorSequence, Sequence dependentSequence, SequenceBarrier barrier) throws AlertException, InterruptedException{
long availableSequence;
if (cursorSequence.get() < sequence){
synchronized (mutex){
while (cursorSequence.get() < sequence){
//检查是否Alert,如果Alert,则抛出AlertException
//Alert在这里代表对应的消费者被halt停止了
barrier.checkAlert();
// 当前cursorSequence小于想消费的sequence
// 调用wait方法,线程等待
mutex.wait();
}
}
}
// 当前依赖的序号小于想消费的sequence
while ((availableSequence = dependentSequence.get()) < sequence){
barrier.checkAlert();
// 一次自旋等待
ThreadHints.onSpinWait(); //自旋优化
}
return availableSequence;
}
@Override
// 生产者在生产Event之后会调用signalAllWhenBlocking()唤醒等待,让所有消费者重新检查。
// 所以waitFor方法中lock await中只检查cursorSequence.get() < sequence而不是dependentSequence.get() < sequence.
public void signalAllWhenBlocking(){
synchronized (mutex){
mutex.notifyAll();
}
}
@Override
public String toString(){
return "BlockingWaitStrategy{" +
"mutex=" + mutex +
'}';
}
}
/**
* JDK 9 Thread 类中的新方法 onSpinWait() --from JDK 9 doc
* 表示调用者暂时无法执行,直到其他活动执行某些操作为止。通过在自旋等待循环结构的迭代中调用此方法,调用线程向暗示JVM它正在忙于等待。JVM可以采取措施来提高调用自旋等待循环结构的性能。
* class EventHandler {
* volatile boolean eventNotificationNotReceived;
* void waitForEventAndHandleIt() {
* while ( eventNotificationNotReceived ) {
* java.lang.Thread.onSpinWait();
* }
* readAndProcessEvent();
* }
*
* void readAndProcessEvent() {
* // Read event from some source and process it
* . . .
* }
* }
*
*/
public final class ThreadHints{
private static final MethodHandle ON_SPIN_WAIT_METHOD_HANDLE;
static{
final MethodHandles.Lookup lookup = MethodHandles.lookup();
MethodHandle methodHandle = null;
try{
// 获取方法引用
methodHandle = lookup.findStatic(Thread.class, "onSpinWait", methodType(void.class));
}
catch (final Exception ignore){
}
ON_SPIN_WAIT_METHOD_HANDLE = methodHandle;
}
private ThreadHints(){}
public static void onSpinWait() {
// Call java.lang.Thread.onSpinWait() on Java SE versions that support it. Do nothing otherwise.
// This should optimize away to either nothing or to an inlining of java.lang.Thread.onSpinWait()
if (null != ON_SPIN_WAIT_METHOD_HANDLE){
try{
ON_SPIN_WAIT_METHOD_HANDLE.invokeExact();
}
catch (final Throwable ignore){}
}
}
}SleepingWaitStrategy
SleepingWaitStrategy是另一种较为平衡CPU消耗与延迟的WaitStrategy,在不同次数的重试后,采用不同的策略选择继续尝试或者让出CPU或者sleep。这种策略延迟不均匀。
public final class SleepingWaitStrategy implements WaitStrategy {
// 重试200次
private static final int DEFAULT_RETRIES = 200;
private static final long DEFAULT_SLEEP = 100;
private final int retries;
private final long sleepTimeNs;
public SleepingWaitStrategy(){
this(DEFAULT_RETRIES, DEFAULT_SLEEP);
}
public SleepingWaitStrategy(int retries){
this(retries, DEFAULT_SLEEP);
}
public SleepingWaitStrategy(int retries, long sleepTimeNs){
this.retries = retries;
this.sleepTimeNs = sleepTimeNs;
}
@Override
public long waitFor(
final long sequence, Sequence cursor, final Sequence dependentSequence, final SequenceBarrier barrier)
throws AlertException{
long availableSequence;
int counter = retries;
//直接检查dependentSequence.get() < sequence
while ((availableSequence = dependentSequence.get()) < sequence){
counter = applyWaitMethod(barrier, counter);
}
return availableSequence;
}
@Override
public void signalAllWhenBlocking(){}
private int applyWaitMethod(final SequenceBarrier barrier, int counter) throws AlertException{
//检查是否需要终止
barrier.checkAlert();
//如果在200~100,重试
if (counter > 100){
--counter;
}
//如果在100~0,调用Thread.yield()让出CPU
else if (counter > 0){
--counter;
Thread.yield();
}
//<0的话,利用LockSupport.parkNanos(1L)来sleep最小时间
else{
LockSupport.parkNanos(sleepTimeNs);
}
return counter;
}
}YieldingWaitStrategy
YieldingWaitStrategy 会使用100%CPU,当别的线程请求CPU资源时,会易于放弃CPU占用。
public final class YieldingWaitStrategy implements WaitStrategy{
// 100 次尝试
private static final int SPIN_TRIES = 100;
@Override
public long waitFor(
final long sequence, Sequence cursor, final Sequence dependentSequence, final SequenceBarrier barrier) throws AlertException, InterruptedException {
long availableSequence;
int counter = SPIN_TRIES;
while ((availableSequence = dependentSequence.get()) < sequence)
{
counter = applyWaitMethod(barrier, counter);
}
return availableSequence;
}
@Override
public void signalAllWhenBlocking(){}
private int applyWaitMethod(final SequenceBarrier barrier, int counter)
throws AlertException{
barrier.checkAlert();
if (0 == counter){
Thread.yield();
}
else{
--counter;
}
return counter;
}
}BusySpinWaitStrategy
BusySpinWaitStrategy是一种延迟最低,最耗CPU的策略。通常用于消费线程数小于CPU数的场景。
public final class BusySpinWaitStrategy implements WaitStrategy{
@Override
public long waitFor(
final long sequence, Sequence cursor, final Sequence dependentSequence, final SequenceBarrier barrier)
throws AlertException, InterruptedException{
long availableSequence;
//一直while自旋检查
while ((availableSequence = dependentSequence.get()) < sequence){
barrier.checkAlert();
ThreadHints.onSpinWait(); //自旋优化
}
return availableSequence;
}
@Override
public void signalAllWhenBlocking(){}
}剩下的WaitStrategy此处就不详细说明。
SequenceBarrier
序号栅栏(SequenceBarrier)和序号(Sequence)搭配使用,协调和管理消费者与生产者的工作节奏,避免了锁和CAS的使用。在Disruptor3.0中,各个消费者和生产者持有自己的序号,这些序号的变化必须满足如下基本条件:
- 消费者序号数值必须小于生产者序号数值;
- 消费者序号数值必须小于其前置(依赖关系)消费者的序号数值;
- 生产者序号数值不能大于消费者中最小的序号数值,以避免生产者速度过快,将还未来得及消费的消息覆盖。
第三点在生产者一节中已经详细分析。
SequenceBarrier只有一个实现类,就是ProcessingSequenceBarrier。
final class ProcessingSequenceBarrier implements SequenceBarrier
{
private final WaitStrategy waitStrategy; //等待策略waitStrategy
private final Sequence dependentSequence; //一组依赖sequence
private volatile boolean alerted = false;
private final Sequence cursorSequence; // 定位序号cursorSequence
private final Sequencer sequencer; //生产者Sequencer
ProcessingSequenceBarrier(
final Sequencer sequencer,
final WaitStrategy waitStrategy,
final Sequence cursorSequence,
final Sequence[] dependentSequences){
this.sequencer = sequencer;
this.waitStrategy = waitStrategy;
this.cursorSequence = cursorSequence;
if (0 == dependentSequences.length){
dependentSequence = cursorSequence;
}
else{
dependentSequence = new FixedSequenceGroup(dependentSequences);
}
}
@Override
public long waitFor(final long sequence) throws AlertException, InterruptedException, TimeoutException{
//检查是否需要alerted
checkAlert();
// 通过等待策略获取下一个可消费的sequence
// 需要大于cursorSequence和dependentSequence,可以通过dependentSequence实现先后消费
long availableSequence = waitStrategy.waitFor(sequence, cursorSequence, dependentSequence, this);
/** 这里并不保证返回值availableSequence一定等于 given sequence,他们的大小关系取决于采用的WaitStrategy。
* 1、YieldingWaitStrategy在自旋100次尝试后,会直接返回dependentSequence的最小seq,这时并不保证返回值>=given sequence
*2、BlockingWaitStrategy则会阻塞等待given sequence可用为止,可用并不是说availableSequence == given sequence,
*而应当是指 >=
long availableSequence = waitStrategy.waitFor(sequence, cursorSequence, dependentSequence, this);
*/
//如果当前可用的序号小于期望获取的下一个序号,则返回availableSequence,这将导致调用者EventProcessor继续wait
if (availableSequence < sequence){
return availableSequence;
}
//获取消费者可以消费的最大的可用序号,支持批处理效应,提升处理效率。
//当availableSequence > sequence时,需要遍历 sequence --> availableSequence,找到最前一个准备就绪,可以被消费的event对应的seq。
//最小值为:sequence-1
return sequencer.getHighestPublishedSequence(sequence, availableSequence);
}
}EventProcessor
classDiagram
class Runnable
<<interface>> Runnable
class EventProcessor
<<interface>> EventProcessor
EventProcessor ..|>Runnable
class BatchEventProcessor
BatchEventProcessor --|>EventProcessor
class NoOpEventProcessor
NoOpEventProcessor --|>EventProcessor
class WorkProcessor
WorkProcessor --|>EventProcessor
EventProcessor抽象了消费方式(如何触发消费方法)。通过类依赖关系可以发现,EventProcessor都是实现了Runnable接口,可以把它们当做线程处理。
BatchEventProcessor
public final class BatchEventProcessor<T> implements EventProcessor{
private static final int IDLE = 0;
private static final int HALTED = IDLE + 1;
private static final int RUNNING = HALTED + 1;
private final AtomicInteger running = new AtomicInteger(IDLE);
private ExceptionHandler<? super T> exceptionHandler = new FatalExceptionHandler();
private final DataProvider<T> dataProvider;
private final SequenceBarrier sequenceBarrier;
private final EventHandler<? super T> eventHandler;
private final Sequence sequence = new Sequence(Sequencer.INITIAL_CURSOR_VALUE); // 消费者维护的尾
private final TimeoutHandler timeoutHandler;
private final BatchStartAware batchStartAware;
/**
* @param dataProvider 对应的RingBuffer
* @param sequenceBarrier 依赖关系,通过构造不同的sequenceBarrier用互相的dependentsequence,我们可以构造出先后消费关系
* @param eventHandler 用户实现的处理消费的event的业务消费者.
*/
public BatchEventProcessor(
final DataProvider<T> dataProvider,
final SequenceBarrier sequenceBarrier,
final EventHandler<? super T> eventHandler) {
this.dataProvider = dataProvider;
this.sequenceBarrier = sequenceBarrier;
this.eventHandler = eventHandler;
if (eventHandler instanceof SequenceReportingEventHandler) {
((SequenceReportingEventHandler<?>) eventHandler).setSequenceCallback(sequence);
}
batchStartAware =
(eventHandler instanceof BatchStartAware) ? (BatchStartAware) eventHandler : null;
timeoutHandler =
(eventHandler instanceof TimeoutHandler) ? (TimeoutHandler) eventHandler : null;
}
@Override
public void run(){
//检查状态
if (running.compareAndSet(IDLE, RUNNING))
{
// 重置负责中断和恢复的alert标记为false
sequenceBarrier.clearAlert();
//如果用户实现的EventHandler继承了LifecycleAware,则执行其onStart方法
notifyStart();
try
{
if (running.get() == RUNNING)
{
processEvents();
}
}
finally
{
notifyShutdown();
running.set(IDLE);
}
}
else
{
// This is a little bit of guess work. The running state could of changed to HALTED by
// this point. However, Java does not have compareAndExchange which is the only way
// to get it exactly correct.
if (running.get() == RUNNING)
{
throw new IllegalStateException("Thread is already running");
}
else
{
earlyExit();
}
}
}
private void processEvents(){
T event = null;
//sequence初始值为-1,当前值是已经消费过的,消费新的+1
long nextSequence = sequence.get() + 1L;
while (true){
try{
//获取当前可以消费的最大sequence
final long availableSequence = sequenceBarrier.waitFor(nextSequence);
if (batchStartAware != null){
// 触发生命周期事件
batchStartAware.onBatchStart(availableSequence - nextSequence + 1);
}
// EventProcessor批量消费
while (nextSequence <= availableSequence){
event = dataProvider.get(nextSequence);
eventHandler.onEvent(event, nextSequence, nextSequence == availableSequence);
nextSequence++;
}
// 更新尾序号
sequence.set(availableSequence);
}
catch (final TimeoutException e){
notifyTimeout(sequence.get()); // 触发超时事件
}
catch (final AlertException ex){
if (running.get() != RUNNING){
break;
}
}
catch (final Throwable ex){
exceptionHandler.handleEventException(ex, nextSequence, event);
sequence.set(nextSequence);
nextSequence++;
}
}
}
}WorkProcessor
public void run()
{
if (!running.compareAndSet(false, true))
{
throw new IllegalStateException("Thread is already running");
}
sequenceBarrier.clearAlert();
notifyStart();
boolean processedSequence = true;
long cachedAvailableSequence = Long.MIN_VALUE;
long nextSequence = sequence.get();
T event = null;
while (true) {
try{
if (processedSequence){
processedSequence = false;
do
{
//获取下一个可以消费的Sequence
nextSequence = workSequence.get() + 1L;
sequence.set(nextSequence - 1L);
}
// 多个WorkProcessor之间,如果共享一个workSequence,
// 可以实现互斥消费,因为只有一个线程可以CAS更新成功
while (!workSequence.compareAndSet(nextSequence - 1L, nextSequence));
}
if (cachedAvailableSequence >= nextSequence){
event = ringBuffer.get(nextSequence);
workHandler.onEvent(event);
processedSequence = true;
}
else{
cachedAvailableSequence = sequenceBarrier.waitFor(nextSequence);
}
}
catch (final TimeoutException e){
notifyTimeout(sequence.get());
}
catch (final AlertException ex){
if (!running.get()){
break;
}
}
catch (final Throwable ex){
// handle, mark as processed, unless the exception handler threw an exception
exceptionHandler.handleEventException(ex, nextSequence, event);
processedSequence = true;
}
}
notifyShutdown();
running.set(false);
}WorkerPool
public final class WorkerPool<T>{
private final AtomicBoolean started = new AtomicBoolean(false);
private final Sequence workSequence = new Sequence(Sequencer.INITIAL_CURSOR_VALUE);
private final RingBuffer<T> ringBuffer;
// WorkProcessors are created to wrap each of the provided WorkHandlers
private final WorkProcessor<?>[] workProcessors;
@SafeVarargs
public WorkerPool(
final RingBuffer<T> ringBuffer,
final SequenceBarrier sequenceBarrier,
final ExceptionHandler<? super T> exceptionHandler,
final WorkHandler<? super T>... workHandlers){
this.ringBuffer = ringBuffer;
final int numWorkers = workHandlers.length;
workProcessors = new WorkProcessor[numWorkers];
for (int i = 0; i < numWorkers; i++){
// workHandlers[i]共享同一个workSequence,所以,同一个WorkerPool内,是互斥消费。
workProcessors[i] = new WorkProcessor<>(
ringBuffer,
sequenceBarrier,
workHandlers[i],
exceptionHandler,
workSequence);
}
}
}参考资料:
相关内容
如果你觉得这篇文章对你有所帮助,请我一杯咖啡吧~
微信支付
支付宝
